聯合培進 - 培進英文呈分試No. 1 ― 模擬試卷+練習+攻略 (五年級) #9789888902873

$121.5$135

商品詳情
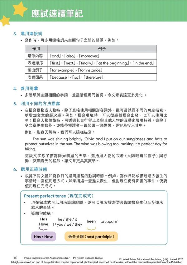
聯合培進 培進英文呈分試No. 1 ― 模擬試卷+練習+攻略 小學補充練習 (英文科) 小五及小六可供選購 ISBN 國際書號: 小五:9789888902873 小六:9789888902880 根據教育局最新課程指引,並參考香港學校的呈分試試卷編寫,旨在強化學生的應試能力。 模擬試卷 •每冊設24份模擬試卷,涵蓋閲讀、寫作、聆聽、説話四大範疇。 •題型緊貼校內呈分試形式,讓學生熟習考試模式。 增值配套 •附奪分練習冊,解構各種題型的常犯錯誤,並附設精進練習,讓學生減少失分。 •附家長答案手冊,詳列答案,方便學生自學,或家長批改和參考: 。部分題目提供選項分析、難題解説、作答指引或評分準則; 。短文寫作提供一般範文、星級範文,以及相關的簡評,讓學生掌握得分竅門; 。掃描二維碼,即可獲取説話卷的英語示範錄音。 •附學生應試天書,提供詳盡應考資訊,方便學生備試温習: 。呈分試計分機制說明呈分試的作用和計分機制,讓家長和學生瞭解呈分試。 。常見題型分析提供應試技巧,幫助學生答題。 。應試速讀筆記羅列知識重點,方便學生在考試前快速温習。

送貨詳情

付款方式

聯合培進 - 培進英文呈分試No. 1 ― 模擬試卷+練習+攻略 (五年級) #9789888902873

$121.5$135

數量

同店推薦
2026 © 讀書廊 Study GuidePowered by ThePlace
(Member of HKTV Group)